HitPoints Merchant Develop Docs
HitPoints API
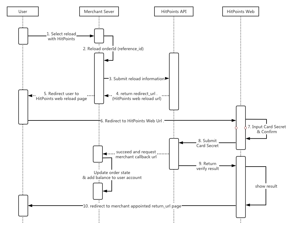
The procedures for web recharge with payment token

HitPoints SDK
HitPoints API Signature
Last updated